北京时间9月22日,中国篮球协会发布第二届CBA俱乐部杯竞赛规程的通知。比赛计划在2025年12月3日至2026年2月12日期间举行。
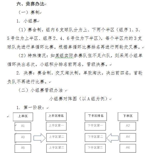
和首届CBA俱乐部杯最大的不同点在于,第二届俱乐部杯将扩军至24支参赛球队,除了20支CBA球队,还会邀请2025年NBL联赛前四名的俱乐部参赛。比赛分为四个小组,每组6支球队分成上下半区,最终每小组的上半区第一名和下半区第一名出线,晋级八强。
另外值得一提的是,所有参赛的国内球员都需要是2025-26赛季的注册球员,不满18岁的也可以出战,如果俱乐部有被国家队征调的球员,每征调一个,可以从青年队补一个人来打俱乐部杯。而外援方面,CBA俱乐部可以使用新赛季注册的外援,NBL俱乐部则每队不得少于2名外援,不得超过4名外援。所有球队外籍球员执行4人(最多)4节8人次,每节最多2人次。
奖金情况如下。
冠军:200万
亚军:140万
季军:100万
殿军:70万
5-8名:45万
9-24名:20万


